The future of blogging isn’t in the links—it’s in the summaries.
Behind every AI-generated answer lies a story about who gets seen—and who doesn’t.
Can AI Search Summaries Replace Traditional SEO?
You type a question into Google. Instead of a list of blue links, a neatly written answer appears at the top—almost like it’s been written just for you. That’s the power of AI-powered search in 2025. But behind that polished summary lies a hidden story: how it’s changing the way information is found, shared, and even how blogs survive.
The Explorer’s Guide to AI-Powered Search Summaries
For years, Ravi had built his small health blog into a trusted resource. His posts—on kidney health, nutrition, and wellness—were carefully researched, backed by medical studies, and written in plain language so anyone could understand.
Like many bloggers, Ravi lived and died by Google rankings. When a post climbed onto the first page of search results, traffic followed. Readers discovered him. His community grew.
But in 2025, something shifted.
One morning, Ravi typed a familiar phrase into Google: “best foods for kidney health.” He expected to scroll down and find his site. Instead, at the very top of the page, he found a neatly written summary already answering the question. Leafy greens, berries, water—the essentials—presented in a polished paragraph.
It wasn’t copied directly from any one site. It was an AI-powered search summary. And it had just become the new front door of the internet.
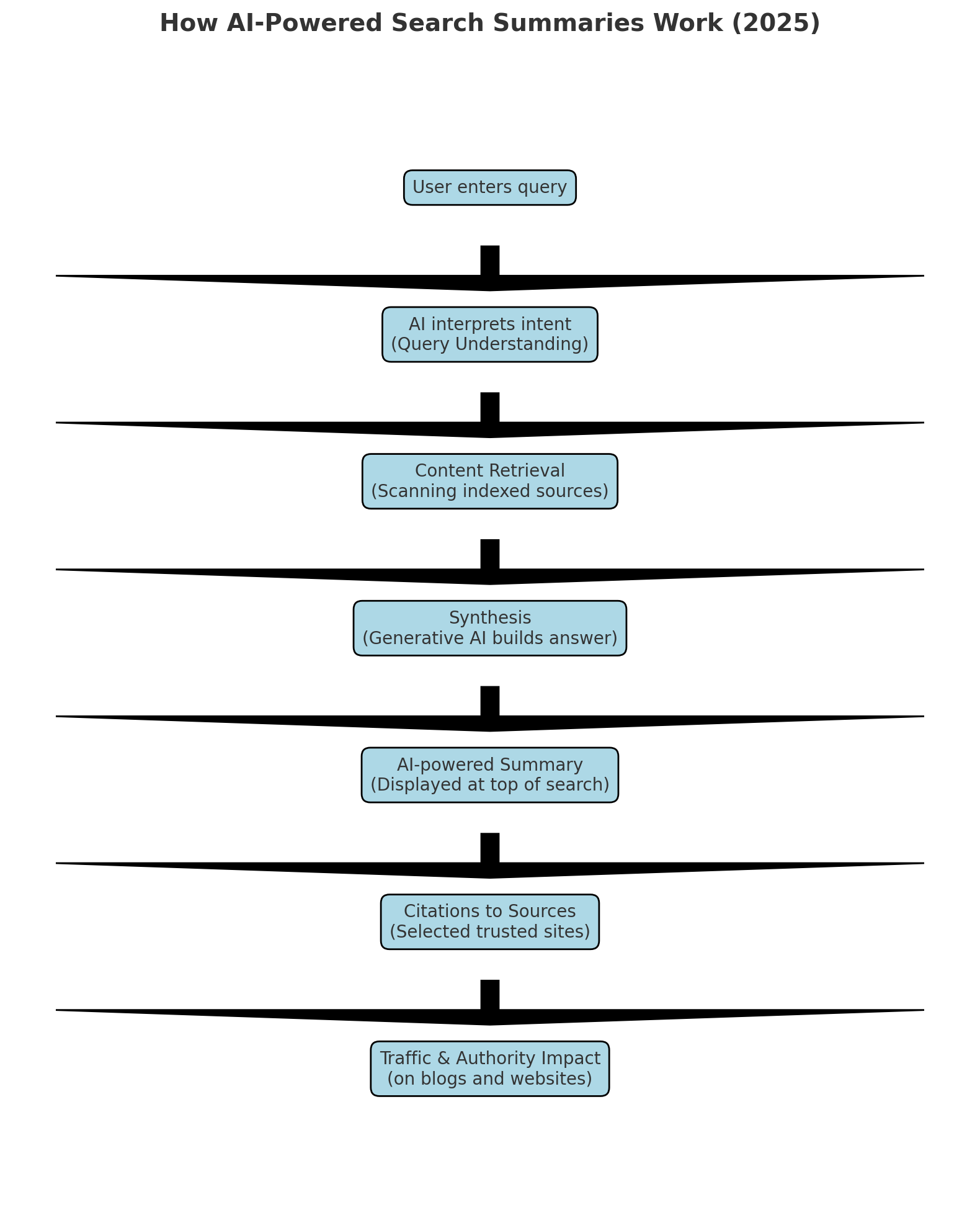
How AI Summaries Work
What Ravi was seeing wasn’t just another feature snippet. It was part of Google’s AI Overviews, powered by large language models integrated directly into search. Unlike traditional search—which lists websites ranked by relevance and authority—AI summaries generate a natural-language response that pulls information from multiple sources.
Here’s how it works technically:
Query Understanding: The AI parses a user’s question, breaking it down into intent (e.g., best foods + kidney health).
Content Retrieval: It scans its index of billions of pages, prioritizing sources with clear, structured answers and strong E-E-A-T signals (Experience, Expertise, Authoritativeness, Trustworthiness).
Synthesis: Using generative AI, it combines information into a single, conversational summary, often citing two or three sources beneath it.
Presentation: The result looks like a helpful paragraph, saving the user from clicking multiple links.
For users, it feels like convenience. For bloggers like Ravi, it feels like disruption.
🧭 What This Means for Bloggers
Ravi realized quickly that fewer people were clicking through to websites. Studies in mid-2025 showed traffic drops of 20–40% for many publishers as users got their answers directly on the search page.
But he also noticed something else: the AI didn’t generate answers from thin air. It relied on high-quality sources. And when his blog posts were clear, structured, and authoritative, they sometimes appeared as citations beneath those summaries.
That citation—though smaller than a headline link—still brought him credibility. Some readers clicked through to learn more. Others saw his site name attached to authoritative information and remembered it.
✍️ Adapting to the New Search
Ravi began rethinking how he wrote. His new strategy wasn’t just about traditional SEO. It was about Answer Engine Optimization (AEO)—writing in a way that both humans and AI systems could easily use.
He shifted his style:
He framed headings as direct questions (“What foods support kidney health?”).
He included concise answers first, then expanded with details, examples, and studies.
He cited reliable sources, boosting his authority in the eyes of both readers and search engines.
He continued to add personal insights—stories and tips AI alone couldn’t replicate.
Over time, his blog posts weren’t just ranked—they were trusted. They began showing up in AI-powered summaries, carrying his voice into places traditional search never could.
✨ The Lesson of the Explorer
Ravi’s story mirrors what thousands of bloggers are experiencing in 2025. The rules of search have changed.
Traditional SEO alone isn’t enough.
AI-powered search summaries are here to stay.
Success lies in becoming the source AI trusts to echo.
In the old internet, ranking #1 was the goal.
In the new internet, authority and clarity decide whose words become part of the answer.
For Ravi, the lesson was clear: he wasn’t just writing for readers anymore—he was writing for an ecosystem where humans and machines together decide what deserves to be heard.
And in that ecosystem, explorers—those willing to adapt, experiment, and keep their voice authentic—will always find a way forward.

🔑 Key Takeaway
AI-powered search summaries don’t spell the end of blogging. They mark a transformation. If content is clear, structured, authoritative, and authentically human, it doesn’t just survive in the AI era—it thrives.
Explore more at the Rise & Inspire archive | Tech Insights
Categories: Astrology & Numerology | Daily Prompts | Law | Motivational Blogs | Motivational Quotes | Personal Development | Tech Insights | Wake-Up Calls
AI-powered search is rewriting the rules of visibility online.
© 2025 Rise & Inspire. Follow our journey of reflection, renewal, and relevance.
Website: Home | Blog | About Us | Contact| Resources
Word Count:848
Discover more from Rise & Inspire
Subscribe to get the latest posts sent to your email.

Wonderful post
🤝👏🌷